What is the Ukrainian Greek Catholic Church?
So, what is the “Ukrainian Catholic Church”?
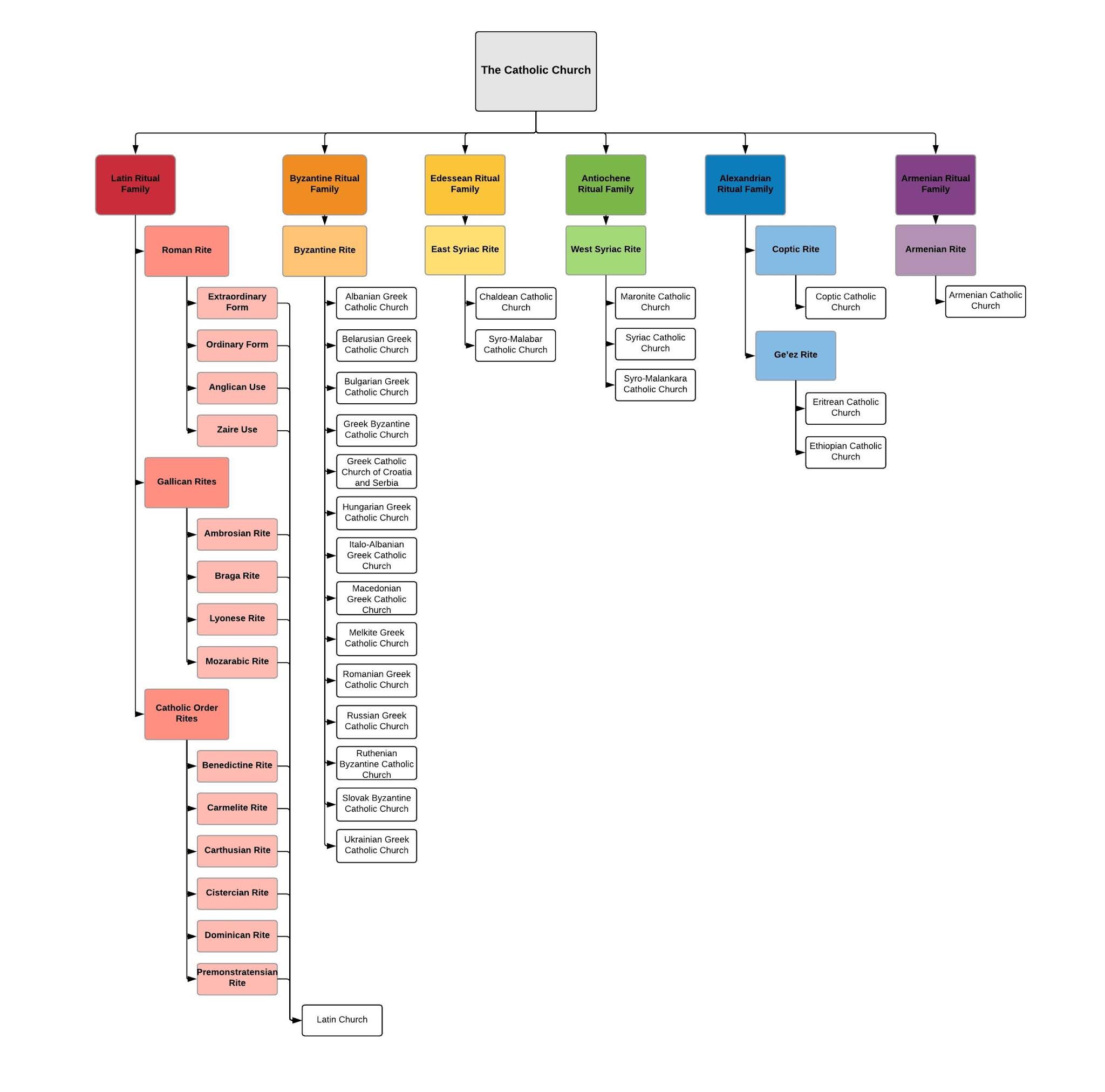
"The liturgical traditions or rites presently in use in the Church are the Latin (principally the Roman rite, but also the rites of certain local churches, such as the Ambrosian rite, or those of certain religious orders) and the Byzantine, Alexandrian or Coptic, Syriac, Armenian, Maronite and Chaldean rites. In "faithful obedience to tradition, the sacred Council declares that Holy Mother Church holds all lawfully recognized rites to be of equal right and dignity, and that she wishes to preserve them in the future and to foster them in every way." - Catechism of the Catholic Church 1203
And why “Greek”? In this case, “Greek” refers to the Byzantine rite, which is based on the traditions of eastern Christianity, which developed in the eastern half of the Roman Empire, centered in the city of Byzantium. The Orthodox churches in Russia, Greece, Bulgaria, and other countries trace their origins to this half of the Christian world. We’ve elected to use mostly “Ukrainian Catholic” to spare you the confusion, since the church is neither Greek nor Roman Catholic (it is Catholic, mind you).

Comments
Post a Comment